赵美心
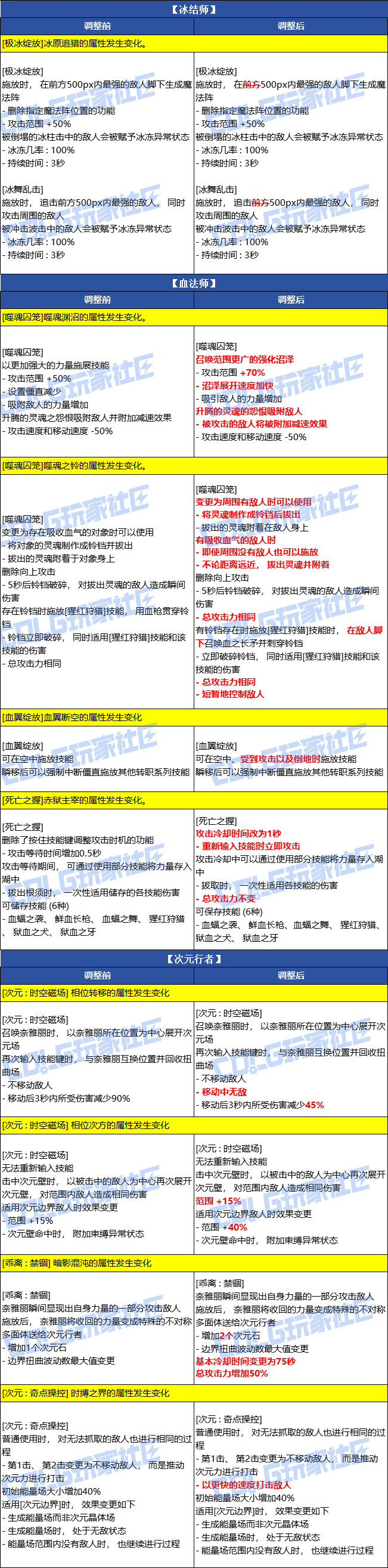
DNF 2026春节版本会进行职业平衡,很多职业的VP技能都会改动,目前韩服已经上线测试了,比如男魔法师,那么DNF2026春节男魔法师VP改动了什么?下面就给大家带来DNF2026春节男魔法师VP改动一览。
本文内容来源于互联网,如有侵权请联系删除。
《红色沙漠》知识头盔获得方法分享
《红色沙漠》窃取电路头盔获得方法分享
《红色沙漠》一袋胡椒任务做法攻略分享
《毒液突击队》用大麦制成的炸肉排成就解锁指南
《毒液突击队》布加耶夫杀手成就解锁指南
《代号:前线》新手开荒玩法介绍
金铲铲之战S17堡垒卫士羁绊效果一览
金铲铲之战S17挑战者羁绊效果一览
洛克王国世界属性怎么克制 洛克王国世界属性克制表
蚂蚁庄园最新答案并不是 最新蚂蚁庄园答案2026年4月2日
《蛋仔派对》惊魂夜IP新作——全新组队摸金玩法“惊魂寻宝队”上线!
《魔法工艺》暖雪联动职业飞剑流派攻略
火环32级支线她从火中来任务攻略
《地下城堡4:骑士与破碎编年史》自然角色一览
流放之路2官宣亮相东京电玩展 Boss Rush模式挑战来袭
菲谢尔最适合的四星武器是什么?绝弦还是弓藏?
王者白虎志返场的时候多少钱可以抽出来?
六约德尔人阵容出装怎么搭配最好?
西施简单的连招口诀是2132121还是1212322?
dota后期输出强的英雄有哪些?